请选择 型号/数量
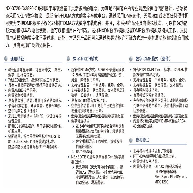
NX-3720-C/3820-C建伍车载台搭载NXDN数字协议,是超窄带FDMA方式的建伍数字车载电台,通过采用DMR选件,无需增加或变更任何硬件即可变为支持DMR数字协议的2时隙TDMA方式数字车载电台。
并且,本系列产品还具有模拟模式,可以作为功能强大的模拟车载电台使用。也可以根据用户的情况,选择NXDN数字/模拟或者DMR数字/模拟双模式工作,支持用户从模拟向数字化平滑过渡。此外,本系列产品还可以通过购买功能许可证方式进一步扩展功能和提高应用能力,具有更加广泛的适用性。
建伍多制式车载对讲机 NX-3720-C/3820-C通用特征::数字-NXDN模式、数字-DMR模式(选件), 4行全点阵显示屏。可显示中文、英文、 数字、图标等信息,7色LED指示灯。提示不同的工作状态,具有内置扬声器和外置扬声器转换开关,内置AMBE+2声码器,内置紧急报警功能,具有语音提示功能、并且可编辑语音输入、录音/回放功能:分段录音,总长600秒,空中写频功能(选件),采用主动消噪技术(ANR),保证优良的语音质量,配置DB45标准插座,易于连接外部设备, 扩展应用,


